1. İŞ AKIŞ ŞEMASI

2. DEKANLIK/MÜDÜRLÜK GÖREVLENDİRME İŞLEMİ İŞ AKIŞ SÜRECİ

3. REKTÖRLÜK GÖREVLENDİRME İŞLEMİ İŞ AKIŞ SÜRECİ

1. İŞ AKIŞ ŞEMASI

2. DEKANLIK/MÜDÜRLÜK GÖREVLENDİRMESİ İŞLEMİ İŞ AKIŞ SÜRECİ

No. İş Akış Süreci Belge/Form Tipi Belge İçerik Şablonu Sorumlular
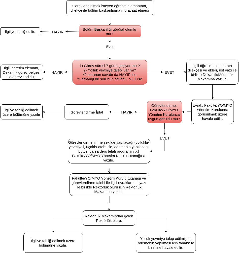
1. 2547 Sayılı Kanunun 39. Maddesi kapsamında 7 günden az ve yolluksuz/yevmiyesiz görevlendirme talebinde bulunacak Öğretim Elamanı bağlı olduğu Bölüm Başkanlığına en az bir hafta önceden talebini EBYS'den dilekçe ile bildirir. Dilekçe Görevlendirme Dilekçesi İlgili Kişi
2. Talep bölüm başkanlığınca değerlenlendirilir. Eğer görevlendirilmesi uygunsa ilgilinin görevlendirilmesine ilişkin dekanlık görevlendirme onayı alınır. Görevlendirme Onayı Bölüm - Görevlendirme Dekanlık Olur Yazısı Bölüm Sekreterliği
3. Dekanlık/Müdürlük tarafından onaylanan evrak bölüm sekreterliği tarafından ilgili öğretim elamanına bilgi olarak havale edilir. Dekanlık görevlendirmesi işlemi tamamlanmış olur.     Bölüm Sekreterliği

3. REKTÖRLÜK GÖREVLENDİRME İŞLEMİ İŞ AKIŞ SÜRECİ

No. İş Akış Süreci Belge/Form Tipi Belge İçerik Şablonu Sorumlular
1. 2547 Sayılı Kanunun 39. Maddesi kapsamında 7 günden fazla veya yolluklu/yevmiyeli görevlendirme talebinde bulunacak akademik personel görevlendirme talebini yurdışı için üç hafta, yurtiçi için iki hafta önceden bağlı olduğu Bölüm Başkanlığına EBYS üzerinden ekinde istenen belgelerle birlikte dilekçe ile iletir. Dilekçe Görevlendirme Dilekçesi İlgili Kişi
2. Bölüm Başkanlığının uygun görüşü üzerine ilgili Bölüm Sekreterliği bu dilekçeyi Dekanlığa/Müdürlüğü üst yazı ile bildirir. Yeni İç Yazı Bölüm - Görevlendirme Dekanlığa/Müdürlüğe Üst Yazı Bölüm Sekreterliği
3. Evrak, Fakülte/MYO/YO Yönetim Kurulunda görüşülmek üzere havale edilir.     Fakülte/YO/MYO Sekreterliği
4. Görevlendirme, Fakülte/MYO/YO Yönetim Kurulunca uygun görülürse görevlendirmenin ne şekilde yapılacağı (yolluklu-yevmiyeli, uçakla-otobüsle, ödemenin yapılacağı bütçe, varsa ders telafi programı vb.) Fakülte Yönetim Kurulu tutanağına yazılır.     Fakülte/YO/MYO Sekreterliği
5. Fakülte/YO/MYO Yönetim Kurulu tutanağı ve görevlendirme talebi ile ilgili evraklar, üst yazı ile birlikte Rektörlük oluru için Rektörlük Makamına yazılır. Görevlendirme Onayı Fakülte/MYO/YO Görevlendirme Rektörlük Olur Yazısı Fakülte/YO/MYO Sekreterliği
6. Rektörlük Makamından gelen Rektörlük oluru; İlgiliye tebliğ edilmek üzere bölümüne yazılır. Yolluk yevmiye talep edilmişse,ödemenin yapılması için tahakkuk birimine havale edilir.     Fakülte/YO/MYO Sekreterliği
7. Görevlendirme ilgiliye tebliğ edilir.     Bölüm Sekreterliği